该板吸收了我公司开发的KCZ6.2板的成功经验,并结合用户反馈的要求,以控制性能优越、保护性能完善、适应性能广泛、组成系统可靠为原则而开发的通用型晶闸管触发控制板。能适用于三相全控(半控)桥、三相零式、双反Y及三相交流可控开关。根据不同的反馈信号,可组成直流调速系统、恒电压系统、恒电流及温控系统等。
一、特点
1.使用该控制板时,只要接入一只10k的多圈给定电位器,相应反馈及保护信号和380V单相供电交流电源,并把六路(或三路)脉冲输出接到相应的晶闸管上即可。不再需要外接电源变压器、同步变压器、脉冲变压器等。
2.用户使用时只要接线正确,由光电耦合器隔离的同步系统能自动适应主回路不同相序相位的接入,不必检查主回路的相序。
3.性能优良的IP调节器使比例与积分参数独立可调,可适应不同系统的快速性和稳定性的要求。
4.能对被控系统实现不同时间常数的软起停。
5.能适应多种反馈及保护信号的接入。
6.对被调量及模拟保护量的量值达到设定保护值时,控制系统能实现硬特性截止保护,如因某种原因截止保护失灵,当被保护值达到截止设定值的110%~115%时,则实现记忆性保护,封闭输出脉冲,并送出一组接点信号,可使主回路跳闸。
7.控制板有一路能实现记忆性保护的接点输入,接点信号可为长信号,也可为短信号,如主回路快熔熔断信号等。
二、使用条件
1.海拔不超过1500m;
2.使用环境温度-10~45℃;
3.空气相对湿度≤90%(相对环境温度20℃时);
4.周围无导电、易爆尘埃,无腐蚀和破坏绝缘的气体;
5.无剧烈振动及冲击。
三.安装及接线
1.板件应垂直安装牢固,板背面距后部可导电安装板距离≥20mm。板下方200mm内应无发热较大的器件。
2.连接导线面积应≥0.5mm2的软导线,各反馈保护信号、给定电位器及脉冲输出线要用绞合线,每100mm不得少于8~10绞。
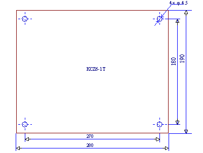
3.板外形及安装尺寸如图1所示。

图 1 KCZ6-1T控制板外形尺寸图
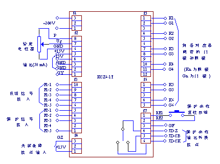
(1) 外出线在板上位置如图2所示。
图 2 KCZ6-1T控制板对外引出接线图
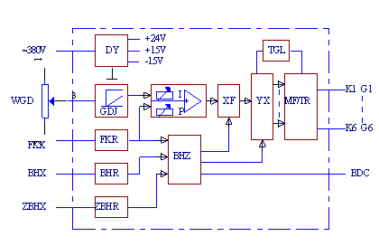
(2) 控制板原理框图如图3所示。

图 3
DY:控制电源 GDJ:给定积分器
IP:调节器 XF:限幅
YX:移相 MF/TR:脉冲放大及同步输入
TGL:同步隔离 FKR:反馈信号输入
BHR:保护信号输入 ZBHR:外部综合保护结点信号输入
WGD:给定电位器 FKX:反馈信号
BHX:保护信号 XBHX:外部故障结点信号
BDC:保护动作结点输出
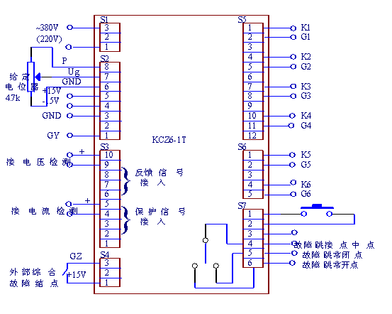
(3) 说明
1) S1-1,S1-3外接~380V供电电源。
2) S2-6、S2-7、S2-8接外部给定电位器,电位器值为10k,S2-7接电位器滑动点。
3) S2-5、S2-4、S2-3为控制板+15V、-15V及地输出,可为用户使用,但每路使用电流不得大于50mA。
4) S2-1可做特殊给定输入应用,一般不用。
5) S3-10、S3-9、S3-8、S3-7、S3-6为模拟反馈信号输入点,S3-10、S3-9为直流信号输入点,S3-8、S3-7、S3-6为三相交流信号输入点(单相输入信号接其任意两点)
。
6) S3-5、S3-4、S3-3、S3-2、S3-1为模拟保护信号输入点,S3-5、S3-4为直流信号输入点,S3-3、S3-2、S3-1为三相交流信号输入点(单相信号接任意两点)。
7) S4-1、S4-3接外部综合保护常开接点。
8) S5-1、S5-2、S5-4、S5-5、S5-7、S5-8、S5-10、S5-11、S6-1、S6-2、S6-4、S6-5为控制板六路脉冲输出,分别接到六只晶闸管阴极和门极。
9) S7-1、S7-2可接外部复位按钮,当发生故障记忆时可用来复位。
10) S7-4特殊应用输入,当该点输入一个+13~15V电位时可封闭脉冲输出,一般不用。
11) S7-4、S7-5、S7-6为故障时动作主回路跳闸的一转换接点,接点容量为~380V/1A、~220V/3A。
(4) 对模拟反馈信号及保护信号的要求
1) 直流电压信号为0~10V,三相及单相交流电压信号为0~10V。
2) 单相及三相交流信号为0~100mA,使用这类电流信号时,在板上应把接入量对应的联线“2”(“3”)接上。
3) 直流电流信号为0~10mA,用这类信号时除把对应联线“2”(“3”)接上外,并把对应的电阻R61(R87)换成1.1k/0.5W的电阻。
4) 如将IC3的6脚对地的联线“1”联上,则输出单脉冲。
(5)KCZ6-1T板各电位器作用说明(供购板用户)

四.应用举例
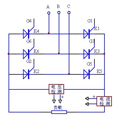
三相全控恒压系统可实现如下功能:

图 4
(1) 调恒压控制稳压精度优于1%;

图 5
(2) 电压截止,超电压保护;
(3) 电流截止,超电流保护(有短路保护功能);
(4) 输出电压软升降。
五.订货应说明事项
1.板件型号:KCZ6-1T。
2.供给控制板的电源电压:~380V(特殊要求可供~220V)。
3.主回路晶闸管桥臂上的电压:V。
4.订货数量块。
说明:用户对订货说明事项中的2、3项未提,则供货时控制板的电源电压按~380V供货,主回路晶闸管桥臂电压按250~420V要求供货。若用户实际使用不在这范围,可打电话(029)85236567,我公司可提供帮助!
2.直流调速系统
三相全控桥的直流调速系统:将(例图4)中负载改为直流电动机,就成为一套具有软起停的调压调速系统(电压闭环、速度开环)、具有电流、电压截止保护功能,根据电机特性不同,调速精度约为3~5%,若直流机有测速机,将测速机信号(最大接入值不得大于15V,否则接入前应经衰减,从相应的反馈接入部分接入(电压检测信号去掉),则成为速度闭环的调速系统,调速精度优于1%。
3.恒流系统:
将例图4中接入控制板上的电压检测及电流检测互掉位置,则一套三相全控桥的恒流系统就组成了。
4.用于该控制板组成的三相零式或双反Y系统要按共阳极接法形成主回路。 |