KC-13A直流屏控制板

一、主要设计特点
  KC-13A直流屏控制板,采用我公司研制的最新三相移相集成电路TC787及数字和模拟电路完成恒流充电、稳压保持、定时浮充、过流保护等功能,调试简单、使用方便、工作可靠。该控制板具有如下特点:
 1.三相同步变压器输入同步信号并提供板上电源;
 2.同步信号输入有30°滞后相移滤波,电位器可微调三相平衡
 3.具有软起动加电的功能;
 4.单闭环比例积分控制;
 5.电池电压采样<210V进行恒流充电,也可手动干预恒流充电(<270V);
 6.电池电压采样>270V进行恒压充电,定时7小时后转入浮充;
 7.电池电压电压采样门限与定时均由板上电路实现,不需调整;恒流、过流的电流采样,稳浮充的电压采样均由板上电位器调节;
 8.板上装有脉冲功放及隔离单元变压器,可直接触发晶闸管;
 9.过流保护后将封锁输出脉冲;
 10.输入、输出接线采用螺丝固定,可靠性好。

二、控制板的电参数及负载能力

  1.三相同步变压器输入同步信号(相电压17V、交流电流0.5A),并经板内整流电路整流后提供板上电源。
  2.同步信号输入可经板内的电位器微调三相平衡,并可达到0~60°相移滤波的效果,以便更好地满足主电路不同接法时的需要。
  3.具有软启动功能,以防止电池严重缺电时对整流回路的冲击。
  4.板内有单闭环比例积分调节器,可满足稳流或稳压充电功能。
  5.全自动逻辑程序控制,控制板自动巡回检测系统的工作状态,当电池电压低于210V时进行恒流充电,恒流充电到用户设定的上限值(由用户在240~270V)内任意设定,建议设定为260V)时自动转入定时恒压充电。恒压充电的定时时间及恒压充电的电压值可分别由用户在7小时、8小时、10小时与220~270V之间设定,恒压充电时间到便自动进入浮充充电状态。
  6.浮充充电及恒压充电的电流截止值可由用户设定。
  7.可人为干与从恒压或浮充进入恒流充电状态。
  8.电池采样的门限及恒流充电的电流采样,恒压充电及浮充状态的电压采样均由板内电位器设定,不需外接电位器。
  9.过流保护门槛及恒流、恒压状态的给定值均由板内电位器给定,不需外接给定电位器。
  10.浮充状态的电压给定可由板内电位器给定,也可由用户外接电位器给定,两者由用户任选(建议一般用板内给定,这样使用方便。)
  11.恒流、恒压、浮充的板内给定为同一个电位器,给定值为同一电压值,用户仅需调节恒流、恒压、浮充状态下的反馈值便可达到不同的控制效果。
  12.具有过流保护、截流保护功能,保护门槛可调,过流保护后封锁输出触发脉冲。
  13.板内含有脉冲功放及整形网络,可直接触发1650A以下的六个晶闸管。
  14.电流信号取样值为+0~75mV。
  15.电池电压及充电电压不大于270V。
  16.可提供用户系统使用+15V、-15V及+24V电源(负载能力不大于15mA)。
  17.为便于用户观察充电状态,恒流充电时给出一常闭接点信号,其它状态时给出一常开接点信号,触点容量220V/1A或(380V/0.5A)。
  18.适用于20Ah、40Ah、60Ah、100Ah、200Ah系列镉镍直流屏系统的控制。
  19.可用于主电路为三相半波、三相半控桥、三相全控桥等电路拓扑的镉镍直流屏系统的控制。
  20.输入、输出接插件采用螺丝固定,可靠性好,整个控制板平面安装,外形尺寸仅233mm×212mm×30mm,安装孔尺寸为长×宽=216mm×191mm,四孔Φ4.3mm。

三.KC-13A板的主要元件布置示意图如图1所示。


四.各电位器的作用及使用方法

  (1)电位器P1~P3为三相同步电压调节电位器,该三电位器的作用表现在当用户电网三相严重不平衡时,该三电位器的调节可使用TC787输出六路彼此互差60°的脉冲。该三电位器的另一作用表现在调节它们可使加在TC787引脚18#、1#、2#的等效同步电压相对同步变压器副边绕组a、b、c相位的延迟为0~60°,以适应整流或其他电路结构随主变压器接法的不同对触发脉冲的不同需要,顺时针调节加到TC787引脚18#、1#、2#的同步电压幅值降低,(即加到TC787引脚18#、1#、2#的等效同步电压相对同步变压器副边绕组a、b、c相位的延迟角度增加),逆时针调节加到TC787引脚18#、1#、2#的同步电压幅值增加(即加到TC787引脚18#、1#、2#的等效同步电压相对同步变压器副边绕组a、b、c相位的延迟角度减小)。一般此三电位器出厂前已调好,不需再调试(建议主变压器与同步变压器均接△/Y-11)。加到TC787引脚的18#、1#、2#的等效同步电压幅值可从板上的a1、b1、c1点测得。
  (2)电位器P4为差分器同相端偏置电位器,该电位器中点的电压决定了给定电位器P6中点为零时,输出触发脉冲的相位也就是TC787引脚4#的最高(P6中点电压调为零)及最低电压(P6中点电压调为最大),顺时针调节TC787引脚4#的电压降低(P6中点给定为零时),逆时针调节TC787引脚4#的电压增加(P6中点给定为零时)。该电位器出厂前已调好,一般不需要用户再调节。P4中点的设定值可从板上PZ点测出。
  (3)电位器P5为比例积分调节器的等效比例系数调节电位器,顺时针调节比例积分调节器的等效放大倍数减小,逆时针调节比例积分调节器的等效放大倍数增加,一般用户不需要调节。
  (4)电位器P6为恒流、恒压、浮充状态下的公共给定调节电位器,顺时针调节等效给定电压绝对值降低,逆时针调节等效给定电压绝对值增加,使用中首先整定该电位器为一固定值(如6V),P6设定值的测试点为板上的gd点。
  (5)电位器P7为恒流充电时电流反馈值调节电位器,顺时针调节等效电流反馈值减小,逆时针调节等效电流反馈值增加,电流反馈值的测试点为板上的if点。
  (6)电位器P8为浮充状态条件下限流调节电位器,顺时针调节浮充状态下限流值减小,逆时针调节浮充状态下限流值增加,一般P8的调节应使在浮充状态条件下最大充电电流为额定输入电流的1/3~1/4(如20Ah直流屏该值为7~5A),P8中点设定值可从板上id点测得。
  (7)电位器P9为过流保护电流实际取样值调节电位器,顺时针调节等效过流保护门槛增加,逆时针调节等效过流保护门槛降低,P9中点设定值可从板上iV点测得。
  (8)P10为浮充充电状态下充电电压调节电位器,逆时针调节浮充充电电压增加(相当于浮充状态下反馈电压降低),顺时针调节浮充充电电压降低(相当于浮充状态下反馈电压增加),P10中点设定值可从板上FF点测得。
  (9)P11为恒压充电时电压反馈值调节电位器,逆时针调节电压反馈值减小(相当于恒压充电电压值升高),顺时针调节电压反馈值增加(相当于恒压充电电压值降低),P11中点的设定值可从板上Vf点测得。
  (10)P12为恒流充电到恒压充电切换点调节电位器,顺时针调节该切换点电压升高(即该电位器中点电压降低),逆时针调节该切换点电压降低(即该电位器中点电压升高),P12中点电压可从板上rr点测得。
  (11)P13为电池电压降低到某一下限值时自动进行恒流充电的门槛调节电位器,顺时针调节该门槛电压增加(相当于该电位器中点电压降低),逆时针调节该门槛电压降低(相当于该电位器中点电压增加),P13中点的设定值可从板上qq点测得。

五.各接插件的对外接线方法
 
(1)接插件H1中的+15V、-15V与+24V是提供给用户系统使用的,如用户系统选用本公司生产的JV-13A型电压自动补偿板,+15V、-15V与+24V分别接JV-13A型板的对应电源端,+15V、-15V、+24V的负载电流不应大于15mA。
  (2)接插件H1中的a、b、c与H9中的GND1分别接同步变压器副边相电压17V,接法为星型接法的对应电源A、B、C三相的三相同步电压及其中性点。建议把整流变压器与同步变压器均接为△/Y-11,如主变压器为△/△接法,此时同步变压器应改为Y/Y-10接法,即以同步变压器的-b作为板上a相同步,而以-c作为板上b相同步,-a作为板上c相同步(也就是说把同步变压器的a、b、c相连作为中性点引出接板上的GND1,而以x、y、z分别作为板上c相、a相、b相的同步电压)。
  (3)接插件H9中的IT与GND2之间接主回路电流取样分流器的两端,建议取样值为50~75mV且以正极性接入,请注意分流器应串接在主回路负母线上,且IT接分流器与电池负端相连的那头,而GND2接分流器与晶闸管整流桥负端相连的那头。CL与GND2之间可接一常开按钮,当闭合该按钮时便可使充电状态人为切换到恒流状态。该按钮的接点容量大于0.1A即可,如用户系统不需要人为干与系统的工作状态,此按钮可以不接。
  (4)接插件H9中的VT接主回路晶闸管桥式整流电路共阴极那端,而PT接电池的正端。剩下的FI在用户不需要外接浮充状态调节电位器时直接与FF端短接;而当用户需要外接浮充状态调节电位器时,该端接电位器的中间端(电位器阻值不应小于4.7kΩ,功率不应小于1W,其两固定端一端接GND2,一端通过一只2kΩ的电阻接+15V,此时FF端悬空不接。
  (5)接插件H2~H9中的G1、K1~G6、K6在用户应用系统为三相桥式全控整流电路时,分别接主电路中编号为1、2、3、4、5、6的六个晶闸管的门阴极;而当用户系统为三相桥式半控整流电路(或三相半波整流电路),且三只晶闸管为共阴极接法时,应把G1、K1;G3、K3;G5、K5分别与主电路中位于主整流变压器副边A、B、C三相的三个晶闸管的门阴极相连,G2、K2;G4、K4;G6、K6端悬空,当用户系统为三相桥式半控整流电路(或三相半波整流电路)且三只晶闸管为共阳极接法时,应把G2、K2;G4、K4;G6、K6分别与主电路中位于主整流变压器副边A、B、C三相的三个晶闸管门、阴极相连,此状态下G1、K1;G3、K3;G5、K5悬空。
 (6)接插件H9中的Ao与Bo为提供给用户系统检测充电状态的一个接点信号,恒流充电时Ao与Bo之间为常闭,其他状态时Ao与Bo之间为常开,该接点可用来接指示灯或根据用户需要与其他控制电路相连。
  5.其他说明
  (1)板上有四个指示整流系统工作状态的发光二极管,其中L1在恒流状态时亮(绿色),L2在恒压状态时发光并以秒级闪烁(红色),L3为指示浮充状态时的发光二极管(黄色),在浮充状态时该发光二极管亮;L4为过流保护后的保护故障指示灯(红色)。
  (2)对于过流保护,板内有一复位按钮K,当故障排除后用户只需轻轻按一下K,系统便自动复位。
  (3)整个控制板的调试方法

  ①首先调整P6为某一固定值如5~6V,人为使系统进入恒流充电状态(把CL与GND1短接一次),调整P7使在该状态下的充电电流为额定电流值(20Ah为20A、40Ah为40A、60Ah为50~60A,100Ah为90~100A),整定P12使恒流充电到电池电压上升到对应整定值(240~270V之间)时自动切换到恒压充电,此时调整P11使恒压充电电压为220V(或230V),运行7小时系统应自动进入浮充状态,为便于调试,在恒压状态运行一定时间后,用户可人为断掉控制板电源,(输入为三相17V)一次,再开机系统便直接进入浮充状态,此时调整P10或用户外接电位器,使浮充电压位于220V(电池电压),并整定P8把浮充状态下的最大充电电流限制在额定电流的1/2(20Ah为10A、40Ah为20A、60Ah为30A、100Ah为50A)之内。最后人为加以假负载使充电电流短时间为额定充电电流的1.5倍,调整P9使保护电路动作,到此时P6、P7、P8、P9、P10、P11、P12各电位器均整定到正常值。
  ②在电池两端并一负载使电池以额定电流的1.5倍放电(此时应断开充电开关,但控制回路不应断电),当电池电压放到210V以下时,调整P13使恒流充电的发光二极管及板上继电器J动作,则P13的值便整定好了!

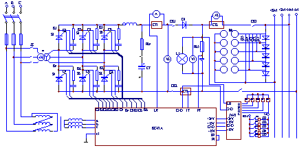
六.KC-13A型板外围接线极为简单,使其可方便地用于主电路结构为三相桥式全控、三相桥式半控或三相半波整流的直流屏系统中作为核心控制部件。为了用户方便和理解此板,现举例说明其使用方法。图2给出了KC-13A型控制板用于主电路为三相桥式全控结构的镉镍直流屏控制系统的详细原理接线图,图中继电器(板内)J的触点给出恒流状态指示.



图2

陕西高科电力电子有限责任公司 版权所有

销售公司地址:西安市含光南路178号 邮 编:710065
电 话:029-85236567 85213405  传 真:029-85213405
电力电子与自动化成套厂 电话/传真:029-88218850 88049668
地址:西安高新开发区电子工业园(电子三路8号)903厂房 邮 编:710065