KRSC6M-3软起动控制触发板

  该控制板主要用于三相晶闸管反并联交流相控调压电路,可实现交流电动机软起动,减少交流电动机直接起动时对电网及机械设备的冲击。KRSC6M-3控制板是在KRSC6M-1控制板的基础上改进而成,KRSC6M-3控制板具有外围元件少,调试简单,体积小等特点,引出线全部采用压接型接线端子。
1.主要技术参数
(1) 主电路额定工作电压:380V(50Hz);
(2) 交流供电(同步)电源:三相四线、相电压18V/0.5A;
(3) 电流反馈信号:AC 5A;
(4) 触发脉冲移相范围α:0~150°;
(5) 脉冲对称度:小于0.5°;
(6) 脉冲信号宽度:80°;
(7) 触发脉冲峰值电压:10V;
(8) 触发脉冲最大电流:400mA;
(9) 继电器接点容量:AC 48V/2A。
2.控制板的接线端子与参数
(1) 触发脉冲与晶闸管对应关系。
(2) 主连接器端子功能
主连接器X0,端子号排列请参考图1,各端子功能见表1。

3.主电路与同步变压器相位
当主电路为三相晶闸管反并联交流调压电路时,同步变压器为Δ/Y-11接法。
4.电位器
(1) RP1/CL:最大起动电流调节电位器,电流范围约为0.5~4倍,顺时针电流增加。
(2) RP2/T:K4短接端子接通时,调整RP2检查触发脉冲移相范围,顺时针α应从150°到0°,即交流电压由小到大。



7.调试
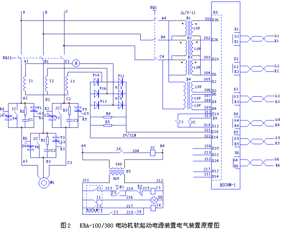
图2为一台380V、50kW电动机软起动电源装置的电气原理图,调试时可作为参考。
(1) 按图2检查同步变压器及各触发脉冲与主电路晶闸管的连接是否正确。
(2) 控制板通电后,各发光二极管指示应正常。
(3) 将K4/T短接,将电位器RP2逆时针旋转到底。
(4) 带假负载,合主电路,顺时针缓慢调节RP2,用万用表分别测量三相电压,三相电压应从0~380V变化,中间不应有跳变现象,否则说明相位或者相序不正确。
(5) 如用示波器观察,调节电位器RP2,脉冲移相范围应在0~150o。
(6) 带电动机,顺时针缓慢调节RP2,电动机应平稳加速到全速。
(7) 建议采用限流软起动,短接K3。(如采用时间软起动,应根据电动机惯量大小设定K1、K2、K3。)
(8) 将K5/L短接,使控制板为软起动工作状态。
(9) 调RP1/CL电位器为中间位置,最大起动电流约为2倍。
(10) 合K1主电源,起动端RUN通过J1接地,装置进入软起动运行状态。
(11) 根据起动情况,调整RP1/CL电位器,改变起动电流倍数。

                                        

陕西高科电力电子有限责任公司 版权所有

销售公司地址:西安市含光南路178号 邮 编:710065
电 话:029-85236567 85213405  传 真:029-85213405
电力电子与自动化成套厂 电话/传真:029-88218850 88049668
地址:西安高新开发区电子工业园(电子三路8号)903厂房 邮 编:710065