交流三相电源厚膜相序保护器TH221A采用先进的SMT工艺制成。该保护器性能优良、使用方便可靠、体积小并具有防潮、防腐等优点,还能自动检测、指示三相电源是否错相或缺相,而不需要三相零线,输出可直接驱动直流继电器、当三相缺相或相序不正常时切断电源进而保护电源装置。
1.引脚排列、各引脚的名称、功能及用法
TH221A的引脚排列如图1所示。它采用单列直插式标准17引脚封装,各引脚的名称、功能及用法如表1所列。

图1 TH221A的引脚排列示图
表1 TH221A的引脚说明

2.内部结构及工作原理简述
TH221A的内部结构及工作原理如图2所示。由图可知,它与TH201相同,内部有取样电路、相序逻辑鉴别电路、缺相判断电路、功率放大电路四部分组成。与TH201不同的是TH201采用的是相电压,而TH221A采用的是线电压进行是否错相或缺判别。

图2 TH221A的内部结构及工作原理示图
下面分别介绍各部分的工作原理。
(1)取样电路
取样电路将由引脚1、3、5引入的三相较高交流电压,降低为适合输入鉴别集成电路的单相直流电压。此直流电压的大小不受输入电压波动的影响,为一稳定且纹波很小的信号电压。如果三相电压中有一相或一相以上缺少为零时,取样电路将输出部分电压为零的方波电压或全部为零电压,与三相正常时输出的理想直流电压完全不同。
(2)相序逻辑鉴别电路
该电路将取样电路输出的信号进行逻辑鉴别,相序正确时缺相判断电路不工作,功放电路也不工作,直流继电器不动作。如相序错相,则输出信号经功放电路放大后输出低电平,外接直流继电器动作,按用户的使用状况封锁脉冲或切断电源装置的供电。
(3)缺相判断电路
当三相电源缺相时,取样电路输出的直流电压降为零电压,缺相判断电路工作,经功放电路后输出低电平,外接直流继电器动作,按用户的使用状况分断主电路或封锁脉冲。
(4)功率放大电路
该电路将相序逻辑鉴别电路、错相判断电路输出的故障信号进行电流放大,推动外接继电器工作。如无故障信号时,该部分电路不工作。
3.主要电参数和限制以及应用
(1) 主要电参数和限制
1)继电器工作电压:最大24V;4)各引脚最大负载电流:≤10mA;
2)工作电源电压:15~18V;5)外形尺寸长×宽×厚:50mm×20mm×6mm。
3)输入交流线电压:直接接入30V,如串入750kΩ~1MΩ电阻可接入380V。
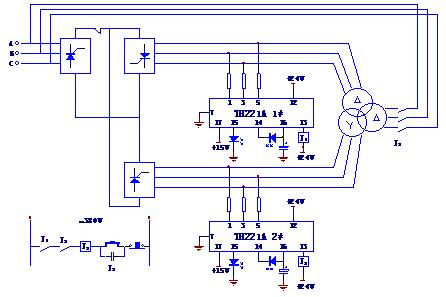
(2) 应用举例
TH221A的上述特点使其可方便地用于三相缺相或错相保护电路中。图3给出了该电路用于交流电力回收装置的原理电路示图,图中为二重桥逆变输出。为了防止某个逆变桥输出缺相,图中应用了两片TH221A进行缺相或错相保护。

图3 应用两只TH221A于三相二重桥逆变类电力电子设备中的示图 |